5 Ghee Making Process: Which process is best?- Shahijghee

India is the largest producer and consumer of milk and dairy products in the world. In terms of revenue, ghee currently holds the second-largest market share in India.
With the growth of the organized dairy industry and the establishment of modern dairy plants, the emphasis has shifted to conducting research on newer and larger-scale ghee manufacturing methods that could be profitably adopted for routine ghee production by these dairies rather than the desi method (Bilona method) used in the dairy.
The ghee made by the Bilona method is considered to be of higher quality and is said to have a more authentic taste and aroma compared to ghee made using modern methods.
In the dairy industry, various methods are used to produce ghee. All ghee manufacturing processes, however, follow the same methodology or preparation flow.
These are the procedures: The milk fat concentration is used as a raw ingredient, either in the form of milk cream or butter. Heat is used in the clarification of fat-rich milk.
During the boiling process, the percentage of water is reduced, and only about 0.5% remains in the final ghee product. Ghee residue is formed after the curd cream content is removed.
In this article, we will discuss different methods of ghee-making processing. So, stick with us till the end.
There Are 5 Methods Of Ghee Processing

1. Desi method (Vedic Bilona Method)

Because of the simplicity of the equipment and technique, it is an age-old process that is mostly used in rural areas/villages and at the household level in urban areas. This traditional method of ghee production accounts for roughly 80% of total ghee production in the country. This method typically involves two paths.
- After lactic acid fermentation of raw or heated milk, the curd is churned into Makkhan (butter), and then it is heated to make ghee.
- Malai (clotted cream) is separated from boiled milk and churned into butter, which is then heated to make ghee.
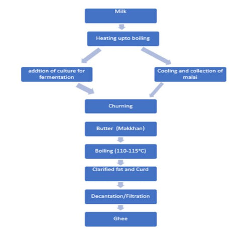
See the below flow chart for a better understanding.

Steps for making ghee from the Vedic Bilona method (From Curd)
- First, the milk is collected from cows and poured into a large earthen pot called a bilona. The pot is placed over a low flame and heated until the milk comes to a boil.
- The milk is then left to simmer for several hours until it begins to separate into curd and whey.
- The curd is removed from the pot and pressed to remove any remaining whey.
- The curd is then placed back into the pot and heated again, this time over a higher flame. As the temperature increases, the water in the curd begins to evaporate, and the fat begins to separate out.
- The pot is constantly stirred to ensure that the fat does not burn or stick to the sides of the pot.
- Once the fat has completely separated out, the pot is removed from the heat and allowed to cool.
- The ghee is then poured off from the top of the pot, leaving behind any impurities that may have settled to the bottom.
- The ghee is then strained through a fine mesh strainer to remove any remaining impurities.
- The ghee is then placed in a clean container and stored in a cool, dark place. It can be used for cooking, as a spread on bread, or as a traditional Ayurvedic remedy.
2. Direct cream method

The direct cream method is a commercial ghee production method. Processing steps are described below:
- The milk cream is boiled in this case using a kettle. These kettles are primarily made of steel and have a steam-heated jacket.
- They are outfitted with an agitator, a steam regulator valve, pressure and temperature gauges, and a portable, hollow stainless steel tube with a central boring that drains the contents.
When a brownish froth appears on the surface and the color of the ghee residue turns golden yellow or light brown, the manufacturer turns off the heat.
This commercial ghee manufacturing process, however, has a few drawbacks.
- The first is the lengthy cooking time.
- The second is that the serum solid in the cream may impart a caramelized flavor to the ghee produced.
The small dairies make ghee using a technologically advanced method that involves centrifuging the cream from milk.
Also Read;
3. Creamery-Butter Method
The raw material for making ghee in this method is unsalted creamery butter, white butter, or cooking butter. The creamery-butter method of producing ghee is described below.
- At 60 °C, the butter mass is first melted. The melted butter is poured into the ghee boiler. The steam pressure is gradually increased to bring the butter temperature to 90 °C.
- As long as moisture is removed, this temperature remains constant. The scum that accumulates on the product\’s top surface is regularly removed. The temperature rises gradually, and the final stage of heating is precisely controlled.
- The disappearance of effervescence, the appearance of finer air bubbles on the surface of the fat, and the browning of the curd particles indicate the endpoint. The typical ghee aroma is also produced at this stage. The final clarification temperature is set at less than 115 °C.
- The ghee is then pumped into another tank and cooled by recirculating water at 60 °C, via an oil filter or clarifier. The ghee is then packaged in appropriate containers. Keep it in a cool, dry place, and it will keep for several months.
4. Pre-stratification Method
Using a continuous butter-making machine or batch churn, butter is made from aged cream containing 38 to 40% fat. The butter is then placed in a butter melter and melted at 80°C. This molten butter is kept undisturbed for 30 minutes in a ghee kettle or boiler at 80-85°C.
Stratification of mass occurs in the ghee kettle, with the product stratifying into three distinct layers. The top layer collects denatured protein particles (curd particles) and impurities.
The middle layer is clear fat, and the bottom layer is buttermilk serum, which contains 80% of the moisture and 70% of the solid-not-fat content (SNF) of butter.
The pre-stratification method to make ghee involves the following steps:
- Start with unsalted butter: Choose high-quality, unsalted butter for the best taste.
- Melt the butter: Place the butter in a saucepan or heavy-bottomed pan and heat it over medium heat.
- Skim the foam: As the butter melts, the foam will form on the surface. Use a spoon to skim off the foam and discard it.
- Watch for the separation: As the butter continues to cook, the milk solids will separate from the fat and settle to the bottom of the pan.
- Remove from heat: When the milk solids have separated and the butter has a clear golden liquid on top, remove the pan from the heat.
- Strain: Pour the clear ghee through a fine-mesh strainer into a glass jar, leaving behind the milk solids.
- Store: Let the ghee cool to room temperature and then store it in an airtight container in the pantry or refrigerator.
By following these steps, you can make ghee using the pre-stratification method.
5. Cream De-emulsification method
This continuous ghee production method is based on the de-emulsification of fat in cream from the oil-in-water phase to the water-in-oil phase.
Using a centrifugal cream separator and a clarifixator, milk is separated into 40% cream in this process. This cream is then concentrated in a centrifuge concentrator.
The clarifixator and concentrator de-emulsify fat mechanically. A scraped surface heat exchanger is used to produce flavour while also removing the majority of the moisture from fat concentrate.
A vapour separator removes the moisture left in ghee, and an oil clarifier removes the ghee residue.
Hazards In Ghee Processing
There are a few potential hazards associated with ghee processing, including:
- Fire risk: Heating ghee to high temperatures can cause it to smoke, which is a fire hazard. Additionally, ghee is highly flammable, so it\’s important to be careful when cooking with it.
- Burn risk: Ghee can cause burns if it splashes on the skin, so it\’s important to take precautions when cooking with it, such as wearing an oven mitt and using a splatter screen.
- Spoilage: Improper storage of ghee can cause it to spoil, resulting in off flavors and potentially harmful bacteria growth. Ghee should be stored in an airtight container and kept in a cool, dry place.
- Allergic reactions: Some people may be allergic to dairy products, which can cause symptoms such as hives, itching, and difficulty breathing. If you have a dairy allergy, it\’s important to avoid ghee.
- Health concerns: Ghee is high in saturated fat, and consuming large amounts can increase the risk of heart disease and other health problems. It should be used in moderation as part of a balanced diet.
Chemical Hazards Of Ghee Processing
In ghee processing, there are a few potential chemical hazards to be aware of:
- Acrolein: Acrolein is a toxic chemical that is produced when ghee is overheated. It has a strong, unpleasant odor and can cause respiratory irritation.
- Formaldehyde: Formaldehyde can be produced during the overheating of ghee, and it is a carcinogenic substance.
- Trans fats: Ghee can contain trans fats, which are unhealthy fats that have been linked to an increased risk of heart disease and other health problems.
- Polycyclic aromatic hydrocarbons (PAHs): PAHs are carcinogenic chemicals that can be formed when ghee is heated at high temperatures.
- Hydrogenated oils: Some commercial ghee products may contain hydrogenated oils, which are unhealthy oils that have been linked to an increased risk of heart disease and other health problems.
To reduce the risk of these chemical hazards, it is critical to use proper cooking and storage practices when making and using ghee. For example, be careful not to overcook the ghee and store it in a cool, dry place to prevent spoilage.
Biological hazards of ghee processing
In ghee processing, there are a few potential biological hazards to be aware of:
- Bacterial contamination: If the cream used to make ghee is not fresh or has been contaminated with bacteria, this can lead to the growth of harmful bacteria in the ghee. This can cause food poisoning if the ghee is consumed.
- Mold growth: improper ghee storage can result in mold growth, which can cause spoilage and potentially harmful mycotoxins.
- Yeast contamination: If the ghee is not stored properly, yeast can grow, leading to spoilage and potentially harmful byproducts.
To reduce the risk of these biological hazards, use fresh, high-quality cream and follow proper cooking and storage practices when making ghee. For example, store the ghee in an airtight container in a cool, dry place, and use it within several months to minimize the risk of spoilage.
Conclusion
In conclusion, ghee is a popular cooking oil that is made by clarifying butter. The best methods for making ghee is traditional bilona method. Because it is cooked in low heat to ensure that the quality of ghee is superior, so make sure you buy pure desi ghee.













 
             
        